1
政务公开
/col/col3/index.html
公示公告
/col/col23/index.html?number=T06
国家卫生健康委员会
|
国家中医药管理局
|
中国天津
繁体
无障碍
长者模式
关爱版
首页
新闻中心
政务公开
办事服务
政民互动
健康教育
专题专栏
天津市疾控局
当前位置:
首页
>
新闻中心
>
工作动态
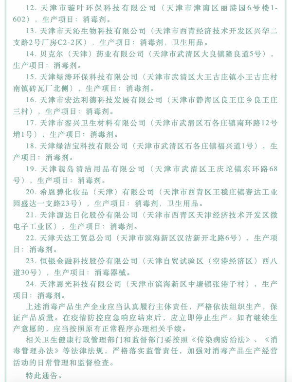
关于天津市新冠肺炎疫情防控期间核发消毒产品生产企业卫生许可(第二批)的通告
发布日期: 2020-03-05
11:57
来源: 委办公室
分享到:
分享到:
QQ空间
豆瓣网
上一篇: 居家防疫如何保护耳朵健康
下一篇: 汇集希望,爱满方舱——天津医科大学第二医院支援湖北医疗队同心抗“疫” 静待花开
省市卫生健康部门
河北省卫生健康委员会
北京市卫生健康委员会
山西省卫生健康委员会
江苏省卫生健康委员会
内蒙古自治区卫生健康...
吉林省卫生健康委员会
黑龙江省卫生健康委员会
上海市卫生健康委员会
浙江省卫生健康委员会
安徽省卫生健康委员会
福建省卫生健康委员会
江西省卫生健康委员会
山东省卫生健康委员会
河南省卫生健康委员会
湖北省卫生健康委员会
湖南省卫生健康委员会
广西壮族自治区卫生健...
海南省卫生健康委员会
重庆市卫生健康委员会
四川省卫生健康委员会
云南省卫生健康委员会
陕西省卫生健康委员会
甘肃省卫生健康委员会
青海省卫生健康委员会
宁夏回族自治区卫生健...
广东卫生健康委员会
辽宁卫生健康委员会
贵州省卫生健康委员会
西藏自治区卫生健康委员会
新疆维吾尔自治区卫生...
市政府部门网站
市发展改革委
市教委
市科技局
市工业和信息化局
市民族宗教委
市公安局
市民政局
市司法局
市财政局
市人社局
市规划和自然资源局
市生态环境局
市住房城乡建设委
市城市管理委
市交通运输委
市水务局
市农业农村委
市商务局
市文化和旅游局
市卫生健康委
市退役军人局
市应急局
市审计局
市外办
市市场监管委
市国资委
市体育局
市统计局
市医保局
市金融局
市信访办
市国动办
市政务服务办
市粮食和物资局
市知识产权局
直属单位网站
天津医学高等专科学校
天津市第三中心医院
天津医院
天津市儿童医院
天津市中心妇产科医院
天津市海河医院
天津市妇女儿童保健中心
天津市眼科医院
天津市口腔医院
天津市南开医院
天津市环湖医院
天津市人民医院
天津市卫生人才网
天津市血液中心
第一中心医院
天津市安定医院
天津市第四中心医院
胸科医院
其他相关网站
天津市信息资源统一开...
健康报网
新华网
北方网
IE版本小于9,为了不影响您的浏览效果,请升级IE版本!
x